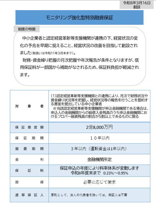
令和8年3月16日付にて、下記の通り新たな保証制度を創設、変更しました。
◆(創設)モニタリング強化型特別保証制度

あ
◆(変更)事業再生計画実施関連保証(経営改善・再生支援強化型)
取扱期間:令和9年3月31日まで
保証料率:令和8年3月31日以前の保証申込分→0.3%
令和8年4月1日以降の保証申込分 →0.4%
令和8年3月16日付にて、下記の通り新たな保証制度を創設、変更しました。
◆(創設)モニタリング強化型特別保証制度

あ
◆(変更)事業再生計画実施関連保証(経営改善・再生支援強化型)
取扱期間:令和9年3月31日まで
保証料率:令和8年3月31日以前の保証申込分→0.3%
令和8年4月1日以降の保証申込分 →0.4%